Multi-patient Batches
A feature that allows long-term-care nurses to create a batch of monthly patient updates and submit it to the government CMS system
The Affordable Care Act changed reporting requirements for nursing homes, and nursing managers at long-term-care facilities needed a way to send mandated patient progress reports to a new government portal.
DETAILS
Company
Siemens Healthcare (later acquired by Cerner Corporation)
Requirements
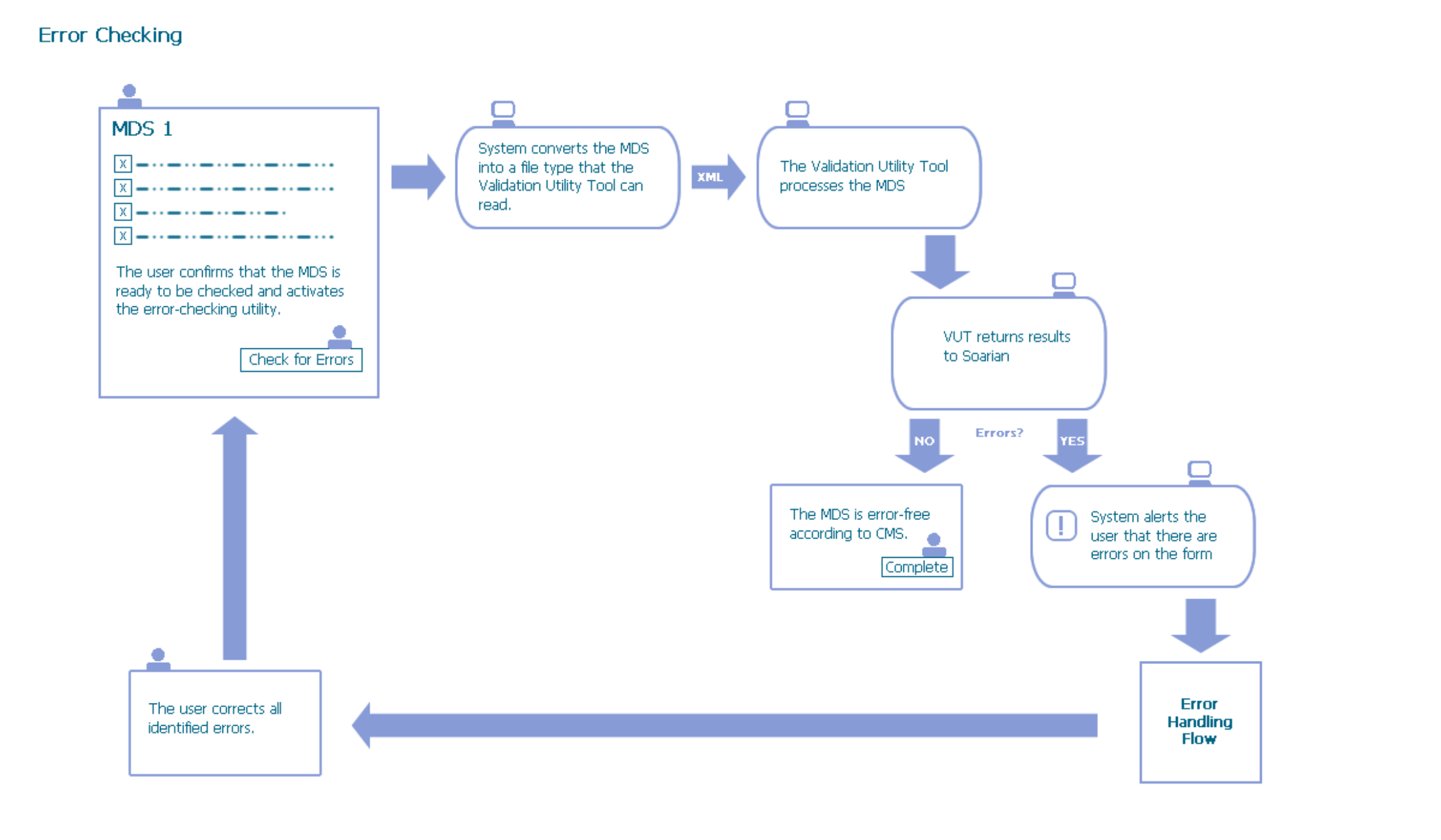
- Batch together recent documentation across patients
- Select documentation from the distant past to resubmit missed updates
- Export batches for submission to CMS website
- Review and set the status for pending and submitted batches
- Review errors returned from the government system
- Resubmit documents that contained errors
My Involvement
- Role : Sole designer
- Project Length : 1 year
Scale : A new feature in a browser-based electronic medical record application
Story
In the early 2010s, the medical industry was changing quickly as an increasing number of requirements from the Affordable Care Act were becoming enforceable. One of these systems was a new government portal to which long-term-care facilities would have to submit monthly patient progress reports. Companies that offered electronic medical record (EMR) systems received preliminary specifications for how the portal would work so that features could be developed to facilitate the new legal requirements.
For this project, I worked closely with a veteran long-term-care nurse to prepare an interface design that would fit naturally into the system's nursing workflow and fulfil the legal requirements. Since the government's website developer was moving slowly, there was ample time to plan and vet the design with other in-house nursing staff to ensure it was clear and as streamlined as possible, given the dependencies we expected when interfacing with an outside system.
Despite these preparations, every time the design settled into a state where it was ready for development, an update would come through about the external portal and change the requirements, which forced us to retool the design through several iterations to accommodate potential technical hurdles. Though the government's website still hadn't come online by the time I moved on to my next job, the design was complete and ready for our developers.